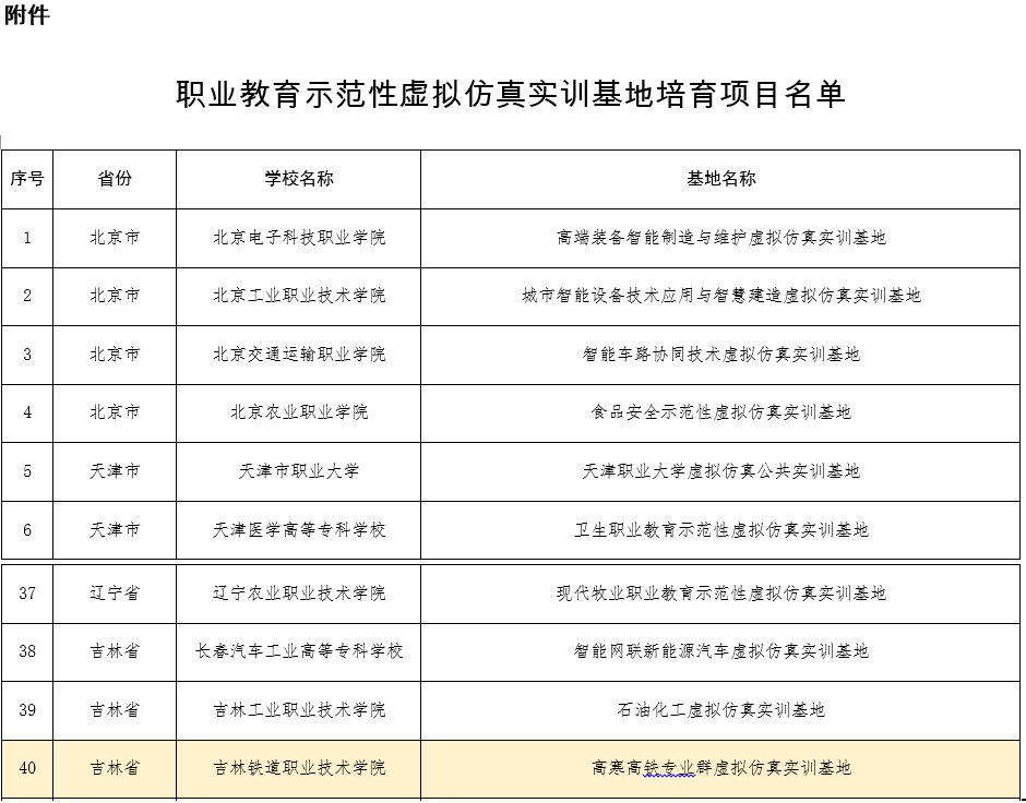
近日,教育部职业与成人教育司发布了《关于公布职业教育示范性虚拟仿真实训基地培育项目名单的通知》(教职成司函〔2021〕35号)。我校提交的“高寒高铁专业群虚拟仿真实训基地”成功入选。
2020年9月,教育部职业教育与成人教育司发布《关于开展职业教育示范性虚拟仿真实训基地建设的通知》(教职成司函〔2020〕26号)。学校高度重视此项工作,由产教融合中心协调组织相关部门积极调研、讨论,以学校现有的虚拟仿真实训基地为基础,结合学校专业发展和“双高”建设任务,研究制订了“高寒高铁专业群虚拟仿真实训基地建设方案”,并于2021年初上报吉林省教育厅。经过省教育厅、教育部多轮筛选,我校方案最终成功入围教育部“职业教育示范性虚拟仿真实训基地培育项目”。
在未来两年建设期里,学校将积极探索产教融合、校企合作方式,加强经费保障,充分发挥自身的特色优势,力争把我校的高寒高铁专业群虚拟仿真实训基地打造成具有辐射引领作用的高水平专业化虚拟仿真实训基地。
(供稿:产教融合中心 审核:莫建国)
![]() |
| 1 |
